PULSE WIDTH MODULATION
CONCEITOS E CIRCUITO-EXEMPLO
Albert Moreira
Thiago Negreiros
Marcos Portnoi
De acordo o teorema da amostragem, um sinal limitado em faixa, isto é, um sinal com largura de banda limitada em B Hz, é especificado completamente por seus valores espaçados a intervalos uniformes de 1/(2B) segundos, ou menos. Ao invés de transmitir todo o sinal continuamente, necessita-se transmiti-lo apenas em um número finito de instantes (2B por segundo ou 2B Hz). A informação na amostra pode ser transmitida usando modulação de pulso.
Existem várias formas de modulação de pulso, a saber:
Modulação por Amplitude de Pulso (PAM)
Modulação por Posição de Pulso (PPM)
Modulação por Código de Pulso (PCM)
Modulação por Largura de Pulso (PWM)
Esta pesquisa objetiva tratar a Modulação por Largura de Pulso (PWM) qualitativamente e apresentar um exemplo de circuito modulador.
Modulação de largura de Pulso
Também conhecida por PWM, do inglês Pulse Width Modulation, este tipo de modulação mantém a amplitude dos pulsos constantes e varia-se a sua largura proporcionalmente aos valores de f(t) (sinal modulador) nos instantes correspondentes, como mostra a Figura 1.

Figura 1: Modulação PWM.
Circuito Modulador PWM
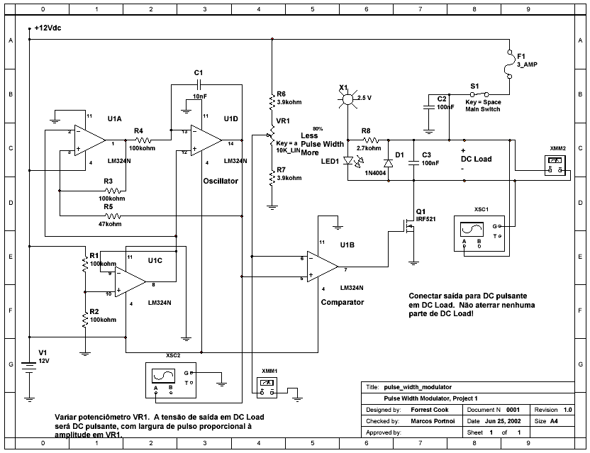
O circuito aqui descrito na Figura 2 é um controlador de entrada DC e saída DC tipo PWM, com alimentação de 12 volts, e foi projetado para ser basicamente um controlador de lâmpadas (dimmer) ou de motores DC.
A grande vantagem do uso circuitos PWM como controladores contra os circuitos resistivos é quanto a eficiência. Enquanto o PWM trabalha com eficiência quase 1 (menos de 1% de perda), para um circuito resistivo trabalhando a 50% da carga, 50% vai realmente para alimentação da carga e 21% é perdido em aquecimento nos resistores. Isto é uma grande vantagem para fontes de energia renovável.
Uma outra grande vantagem é que, na modulação de largura de pulso, os pulsos estão com o valor nominal de pico, gerando um maior torque nos motores. Um controlador resistivo, já que deverá ter uma tensão reduzida, poderá causar parada de um motor devido ao torque reduzido. Além disso, pode-se usar potenciômetros menores para controlar uma variedade de cargas, ao contrário dos resistivos que usam potenciômetros grandes e caros.
Uma das desvantagens do PWM é a complexidade e a possibilidade de gerar interferência de rádio freqüência (RFI). RFI pode ser minimizada colocando o controlador perto da carga e em alguns casos, usando filtros adicionais.
O circuito mostrado requer um oscilador estável para operá-lo. U1a e U1d formam uma forma de onda quadrada/triangular com freqüência de aproximadamente 400Hz. Este sinal é que será comparado com o sinal de entrada (ver adiante) a fim de produzir os pulsos variáveis em largura. A freqüência da onda triangular tem de ser suficiente para produzir amostras bastantes do sinal modulador, de forma que se possa reconstruí-lo na demodulação. Segundo o critério de Nyquist, a freqüência do sinal comparador (onda triangular) tem de ser de pelo menos 2B Hz, sendo B a largura de banda do sinal modulador. Para este circuito apresentado, como o sinal de entrada ou modulador é um sinal DC, com variação através de um potenciômetro, a freqüência de 400Hz é adequada. Ademais, não se tenciona demodular o sinal PCM, de forma que uma reconstrução perfeita do sinal modulador não é necessária.
U1c é usado para gerar uma referência de 6 volts, a qual é usada como um terra virtual para o oscilador. Isto é necessário para que o oscilador opere com uma única fonte ao invés de uma fonte de tensão simétrica, como é de praxe.
U1b é conectado em um circuito comparador e é a parte do circuito que gera a largura de pulso variável. Um comparador é um circuito no qual a saída do amplificador operacional (op-amp) é verdadeira ou falsa, dependendo de se a tensão aplicada no pino positivo de entrada do op-amp for maior que a tensão aplicada no pino negativo de entrada (verdadeiro) ou vice-versa (falso). O pino 6 do U1b recebe uma tensão variável de R6, VR1 e R7. Ista é comparado com o pulso triangular do pino 14 da U1d. Quando a onda é superior à voltagem do pino 6, U1 produz uma saída alta. Quando a onda é mais baixa que a voltagem do pino 6, U1 produz uma saída baixa. Variando a voltagem do pino 6, os pontos ligados/desligados são movidos para cima e para baixo da onda triangular, produzindo um pulso de largura variável.
Os resistores R6 e R7 são usados para setar os pontos finais do controle VR1. Os valores mostrados permitem ao controlador ter um valor máximo e mínimo com o deslizar do potenciômetro. Estes valores dos componentes podem ser variados para mudar o comportamento do potenciômetro.
Q1 é um transistor MOSFET canal-n. Ele recebe a tensão de pulso modulado na largura no gate e chaveia a corrente da carga ora sim, ora não. Quando Q1 está em ligado, ele fará com que um terra seja fornecido para a carga. Quando Q1 está desligado, o terra da carga fica flutuando. Deve-se haver cuidado de forma que os terminais da carga não estejam aterrados ou um curto-circuito irá ocorrer. A carga terá a fonte de tensão no lado positivo durante todo o tempo.
O LED1 fornece uma luminosidade variável em resposta à largura do pulso. O capacitor C3 suaviza a saída chaveada e remove algumas interferências de rádio-freqüência (RFI), que é uma das desvantagens que podem ocorrer na modulação PWM. O diodo D1 serve para cortar a tensão reversa de cargas indutivas dos motores.
Os componentes chave S1, fusível F1, e toda fiação entre o FET, fonte e carga deverão ser capazes de suportar a corrente máxima da carga.

Figura 2: Circuito-exemplo.
Considerações Finais
O funcionamento do circuito-exemplo, de posse de um oscilador, que permita ver o sinal de entrada, o sinal comparador (onda triangular) e o sinal de saída, é bastante ilustrativo para ter clara compreensão da Modulação por Largura de Pulso (PWM). Sugere-se, em laboratório, acoplar os osciladores conforme demonstrado na Figura 2, o que dará uma mostra interessante das formas de onda e seu efeito na largura dos pulsos de saída.
BARR, Michael. Embedded systems programming [online]. Embedded.com. Disponível na Internet via URL: http://www.embedded.com/story/OEG20010821S0096. Arquivo capturado em 07.07.2002.
COOK, G. Forest. Pulse width modulator [online]. Disponível na Internet via URL: http://www.humboldt1.com/~michael.welch/extras/pwmhp75.pdf. Arquivo capturado em 07.07.2002
INTEGRATED PUBLISHING. Pulse-time modulation [online]. Disponível na Internet via URL: http://www.tpub.com/neets/book12/49k.htm. Arquivo capturado em 07.07.2002.
LATHI, B. P. Modern digital and analog communication systems. 3ª. ed, New York, Oxford University Press, 1998. p. 251 a 262.